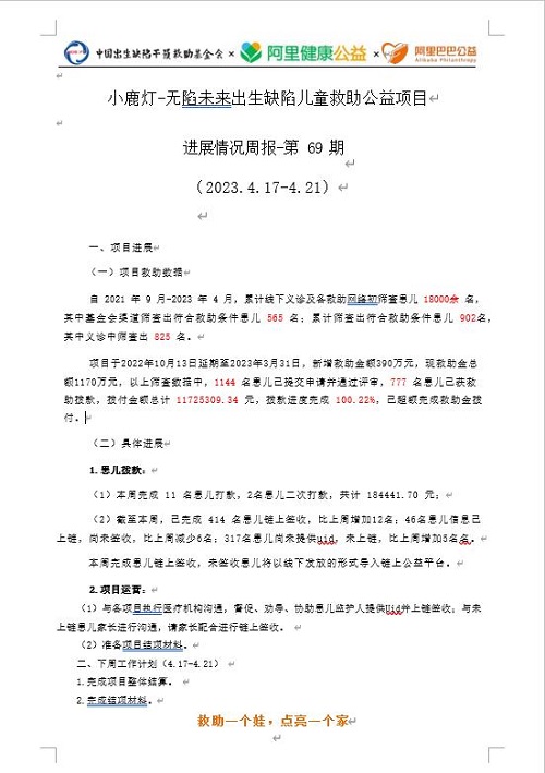
1.项目介绍
预防和减少出生缺陷,把好人生健康第一关,是提高出生人口素质、推进健康中国建设的重要举措。党中央国务院高度重视防治出生缺陷、提高人口素质工作,将其列为“十四五”规划纲要和《“健康中国2030”规划纲要》等国家重大战略安排的重点任务和优先主题。习近平总书记更是一再强调,要倡导优生优育,着力解决好出生缺陷等威胁妇女儿童健康的突出公共卫生问题。
为了让更多的出生缺陷儿童免受疾病的困扰,帮助更多的大病儿童渡过难关、健康成长,2021年8月,中国出生缺陷干预救助基金会联合阿里巴巴公益、阿里健康公益共同推出阿里健康儿童重疾救助公益平台,并发起小鹿灯-“无陷未来”出生缺陷儿童救助公益项目,旨在帮助15省(区)31个经济欠发达县罹患出生缺陷疾病(先天性结构畸形疾病、遗传代谢病、功能性出生缺陷)的困境儿童,为欠发达县域内家庭经济困难的出生缺陷患儿提供就医爱心通道,对接优质诊疗资源并提供医疗费用补助,以及赴外地就医产生的交通和住宿费用补助,减轻患儿家庭经济负担。通过该项目让出生缺陷儿童直接受益,营造全社会关心关爱出生缺陷儿童的社会氛围,让更多的出生缺陷儿童能够早诊断、早治疗、避免致死致残的发生,免受大病困扰,为其家庭提供必要保障,解决现实需求。截至2023年4月,小鹿灯-“无陷未来”项目已顺利实施了21个月。
小鹿灯-“无陷未来”项目不同于以往的传统救助项目,充分体现了主动救助的项目特点:
(1)主动救助
搭建出生缺陷三级预防救助网络,扫除患儿救助盲区,解决“医疗、经济、信息”三大困境,实现对有需求的患儿“找得到”、“帮得上”、“看得见”。
以往的传统医疗救助项目起点多设在省、市级医疗机构,只有患儿前往定点医院就医才有机会获得救助。更多的患儿因为信息闭塞、救助信息盲区,还没跨出就医这一步,就被挡在传统救助之外。
主动救助模式的下沉,通过联合地方政府、卫健委、民政、残联、妇联等部门,搭建起“县-乡镇-村”出生缺陷患儿筛查网络,发动县域融媒体和各职能部门对目标人群进行宣传动员;建立由国家级定点医院牵头,涵盖省(区)、市、县多级医疗机构的出生缺陷筛查救治网络,并在15个省(区)的31个县落地运行,通过邀请出生缺陷领域的权威专家前往县域开展义诊、深入学校进行全员筛查等主动救助方式发掘需求患儿,为患有出生缺陷疾病的孩子们创造就诊条件,实现疾病的早发现、早诊断、早治疗、早康复。
(2)科技融合
阿里巴巴公益平台,通过区块链技术,保证流程清晰透明,确保项目资金安全,患儿家长通过链上公益平台进行救助金签收,保证项目的公开透明化。让每一份善款都被看见,让每一份真情都有回应。
(3)生态融合
项目通过支付宝端搭建“小鹿灯”儿童重疾救助平台,在阿里巴巴公益平台爱心商家的支持下,通过“公益宝贝”,每当商家卖出一件挂有“公益宝贝”标签的商品则对应给项目捐赠最低2分钱,汇聚点滴力量,提升公益参与。
(4)精准救助
救助病种涉及先天性结构畸形、遗传代谢病、功能性出生缺陷疾病三大类,覆盖221个单病种;以出生缺陷三级预防为指导原则,救助病种范围广、种类多、救治手段精准,救助方式灵活,惠及更多罹患先天性疾病和罕见病的患儿,为更多患儿打通生命通道。
慈善中国公开募捐备案编号:53100000717829801TA21004
2. 项目变更信息
(1)救助患儿人数:变更前计划救助600人,变更后计划救助900人,实际救助778人。
(2)患儿交通住宿补助:变更前计划救助600人,变更后计划救助108人,实际救助110人。
(3)义诊:变更前计划开展23场,变更后计划开展30场,实际开展37场。
(4)专家对患儿审核费用:变更前计划拨付600人审核费用,变更后计划拨付900人审核费用,共计审核778名患儿,实际拨付500人审核费用,278名患儿资料的审核费用,为部分地区审核专员放弃申领。
(5)项目管理人员费用:变更前计划执行12个月,变更后计划执行21个月,实际执行21个月。
3. 项目财务情况(筹款及善款使用)
项目计划筹款14701509.44元,截至2023年4月27日共计筹得善款14702608.35元,共计支出14701509.44元,结余1098.91元,将继续用于项目目标患儿救助,具体使用情况如下:
预算编号 | 预算明细 | 单位 | 预计数量 | 预算单价 | 预算合计 | 实际支出 | 差异说明 |
1 | 出生缺陷患儿救助 | 元/期 | 900 | —— | 11,840,400.00 | 11,822,109.58 | |
1.1 | 医疗费用补助 | 元/人 | 900 | 13000.00 | 11,700,000.00 | 11,747,493.20 | 项目剩余未使用资金全部用于救助患儿 |
1.2 | 患儿交通住宿补贴 | 元/人 | 108 | 1300.00 | 140,400.00 | 74,616.38 | 部分患儿无法提供有效报销凭证 |
2 | 义诊 | 元/场 | 30 | 34000.00 | 1,020,000.00 | 1,070,733.42 | 4场校园义诊筛查患儿数量多,所需医护人员较多 |
3 | 项目执行成本 | —— | —— | —— | 687,000.00 | 654,557.00 | |
3.1 | 救助申报平台建设 | 元/套 | 1 | 500000.00 | 500,000.00 | 499,677.00 | 实际发生费用低于预算 |
3.2 | 培训费 | 元/场 | 1 | 55000.00 | 55,000.00 | 0 | 培训费用和会议费用合并使用 |
3.3 | 会议费 | 元/场 | 2 | 20000.00 | 40,000.00 | 94,880.00 | 培训费用和会议费用合并使用 |
3.4 | 专家审核患儿资料费用 | 元/次 | 900 | 80.00 | 72,000.00 | 40,000.00 | 部分地区审核专员放弃申领 |
3.5 | 项目审计费用 | 元/次 | 1 | 20000.00 | 20,000.00 | 20,000.00 | |
4 | 项目管理人员费用 | 元/月 | 21 | 20000.00 | 420,000.00 | 420,000.00 | |
5 | 基金会项目管理费 | —— | 734,109.44 | 734,109.44 | |||
合计 | —— | 14701509.44 | 14701509.44 | ||||
4. 项目执行情况
项目累计救助患儿778名,拨付救助金1174.75万元,超额完成患儿救助工作;共开展37场义诊,包括巨鹿县遗传代谢病诊断专项义诊,澜沧县线上义诊专场,永顺县、嘉陵区、阜平县、敖汉旗4场校园筛查;为110名患儿报销就诊期间交通住宿费74616.38元,在减轻医疗负担的同时,也补贴了就诊相关费用。
(1) 义诊统计表
序号 | 所属省(区) | 县 | 义诊时间 |
1 | 河北 | 阜平 | 2021年12月10日 |
2 | 2022年9月27日 | ||
3 | 2023年3月29-30日(入校筛查) | ||
4 | 巨鹿 | 2021年5月11日 | |
5 | 2022年8月4日 | ||
6 | 2022年12月6日 | ||
7 | 青龙 | 2021年12月15日 | |
8 | 2022年6月22日 | ||
9 | 张北 | 2021年12月14日 | |
10 | 2022年6月25日 | ||
11 | 山西 | 平顺 | 2021年10月21-22日 |
12 | 大宁 | 2022年8月16日 | |
13 | 永和 | 2022年8月19日 | |
14 | 安徽 | 黟县 | 2022年1月12日 |
15 | 江西 | 寻乌 | 2021年9月27日 |
16 | 湖南 | 永顺 | 2021年9月16日 |
17 | 2023年2月27日-3月1日(入校筛查) | ||
18 | 四川 | 喜德 | 2021年12月16日 |
19 | 2023年3月9日 | ||
20 | 苍溪 | 2021年12月21日 | |
21 | 2023年2月24日 | ||
22 | 嘉陵 | 2023年2月10日 | |
23 | 2023年3月27-28日(入校筛查) | ||
24 | 贵州 | 普安 | 2021年12月14日 |
25 | 2023年2月21日 | ||
26 | 雷山 | 2021年12月21日 | |
27 | 2022年7月27日 | ||
28 | 云南 | 澜沧 | 2021年12月24日 |
29 | 陕西 | 宜君 | 2021年12月16日 |
30 | 清涧 | 2021年12月16日 | |
31 | 甘肃 | 礼县 | 2021年12月23日 |
32 | 渭源 | 2022年6月25日 | |
33 | 渭源 | 2023年3月3日 | |
34 | 青海 | 平安 | 2021年12月9日 |
35 | 内蒙古 | 敖汉旗 | 2022年8月10日 |
36 | 内蒙古 | 敖汉旗 | 2023年2月21日 |
37 | 内蒙古 | 敖汉旗 | 2023年3月22-24(入校筛查) |
(2)义诊详情










5. 项目成效、反馈、评估
(1)荣誉与奖励:项目荣获人民网·人民健康“2022健康中国创新实践典型案例”、2022年第十二届公益节项目奖等奖项。





(2)政府感谢:河北省卫健委和陕西省卫健委就项目对当地出生缺陷患儿的帮助、对当地出生缺陷防治工作的支持表示感谢。


(3)自上而下的项目筛、诊、治网络
项目开展期间共有58家合作单位参与到项目执行中,其中国家级、省(区)市级定点医疗机构23家,县域医疗机构35家(详见下表)。
序号 | 省(区、市) | 县 | 县定点医院 |
1 | 北京 | 国家级医疗机构 | 中国人民解放军总医院 |
2 | 北京大学第一医院 | ||
3 | 首都儿科研究所附属儿童医院 | ||
4 | 首都医科大学附属北京儿童医院 | ||
5 | 浙江 | 浙江大学医学院附属儿童医院 | |
6 | 江西 | 省级定点 | 江西省儿童医院 |
7 | 寻乌县 | 寻乌县人民医院 | |
8 | 遂川县 | 遂川县妇幼保健院 | |
9 | 湖南 | 省级定点 | 湖南省儿童医院 |
10 | 永顺县 | 永顺县人民医院 | |
11 | 河北 | 省级定点 | 河北省儿童医院 |
12 | 省级定点 | 河北北方学院附属第一医院 | |
13 | 巨鹿县 | 巨鹿县医院 | |
14 | 张北县 | 张北县妇幼保健院 | |
15 | 阜平县 | 阜平县妇幼保健院 | |
16 | 青龙县 | 青龙满族自治县医院 | |
17 | 山西 | 省级定点 | 山西省儿童医院(山西省妇幼保健院) |
18 | 市级定点 | 长治市妇幼保健院 | |
19 | 平顺县 | 平顺县人民医院 | |
20 | 大宁县 | 大宁县人民医院 | |
21 | 永和县 | 永和县人民医院 | |
22 | 陕西 | 省级定点 | 西安市儿童医院 |
23 | 宜君县 | 宜君县人民医院 | |
24 | 清涧县 | 清涧县人民医院 | |
25 | 佛坪县 | 佛坪县人民医院 | |
26 | 安徽 | 省级定点 | 复旦大学附属儿科医院安徽医院(安徽省儿童医院) |
27 | 黟县 | 黟县人民医院 | |
28 | 四川 | 省级定点 | 重庆医科大学附属儿童医院 |
29 | 省级定点 | 四川省妇幼保健院 | |
30 | 喜德县 | 喜德县人民医院 | |
31 | 康定市 | 康定市民族医院 | |
32 | 苍溪县 | 苍溪县妇幼保健院 | |
33 | 苍溪县人民医院 | ||
34 | 嘉陵区 | 嘉陵区妇幼保健院 | |
35 | 甘肃 | 省级定点 | 甘肃省妇幼保健院 |
36 | 礼县 | 礼县第一人民医院 | |
37 | 礼县城关镇社区医院 | ||
38 | 渭源县 | 渭源县人民医院 | |
39 | 渭源县妇幼保健院 | ||
40 | 贵州 | 省级定点 | 贵州省人民医院 |
41 | 省级定点 | 贵州医科大学附属医院 | |
42 | 普安县 | 普安县人民医院 | |
43 | 雷山县 | 雷山县妇幼保健院 | |
44 | 雷山县人民医院 | ||
45 | 青海 | 省级定点 | 青海省妇女儿童医院 |
46 | 平安区 | 平安区中医医院 | |
47 | 云南 | 省级定点 | 昆明市儿童医院 |
48 | 澜沧县 | 澜沧县第一人民医院 | |
49 | 内蒙古 | 敖汉旗 | 敖汉旗妇幼保健计划生育服务中心 |
50 | 敖汉旗中医蒙医医院 | ||
51 | 敖汉旗医院 | ||
52 | 敖汉旗惠州康复医院 | ||
53 | 吉林 | 省级定点 | 吉林省妇幼保健院 |
54 | 汪清县 | 汪清县妇幼保健计划生育服务中心 | |
55 | 龙井市 | 龙井市妇幼保健计划生育服务中心 | |
56 | 安图县 | 安图县人民医院始 | |
57 | 河南 | 省级定点医疗机构 | 河南省妇幼保健院 |
58 | 河南省人民医院 |
(4)优质医疗资源下沉至县域
项目执行期间,共有107位专家深入基层开展义诊;23家国家级、省级、市级定点医疗机构中,共有110余名审核专家及项目专员为项目推进付出努力。与35家县域医疗机构展开合作,175位审核专家及项目专员投入到患儿救助工作中来。
(5)22名乡村特派员倾力支持
阿里乡村特派员是2019年阿里巴巴实施“热土计划”中推出的新举措,在公司内部选拔资深优秀员工,前往乡村一线,全职深度参与当地的发展和振兴。22名特派员奔赴全国欠发达县域,把小鹿灯项目带到老乡们最需要的地方。
(6)社工机构加入,优化患儿服务
项目执行过程中引入社工机构,协助医院指导患儿家长进行项目申报,目前已有寻乌县义心公益服务中心、遂川微公益义工协会、青龙县益善行公益服务中心、苍溪县爱心同盟青年志愿者协会、澜沧县竹蜻蜓社区公益事务中心等15家社工机构参与到患儿救助工作中来,未来还将引入更多的基层社会组织,更好服务患儿及其家庭。
为开展好每一场义诊,对符合救助条件的患儿“应救尽救”,项目执行期间共创建72个项目沟通群、患儿家长指导群,切实完成好项目的落地执行。
(7)项目成效评估
在项目实施前,患儿人均医疗费用43438.91元、人均医保报销费用20551.2元(占人均医疗费用的47.31%),人均自费医疗费用22887.72元;在项目实施期间,人均可获得救助金15099.61元,结合医疗保险报销,平均每名患儿可报销医疗费用的82.07%,真正做到了惠及群众。
在救助的778名患儿中,有403人为结构畸形,救助金总额为5685935.11元,占救助金总额的48.40%。大部分结构畸形患儿在进行手术后都能得到很大改善,不仅患儿本身能够重获健康,家庭经济负担能够得到缓解,还能减轻社会负担,孩子长大后还能成长为劳动力,有利于社会的长远发展;285名为功能性出生缺陷患儿,救助金总额为4559926.15元,占救助金总额的38.82%,90名为遗传代谢病患儿,救助金总额为1501631.94元,占救助金总额的12.78%。功能和遗传代谢病患儿的特点是终生治疗,需要频繁到医院就诊、复查、进行康复训练,针对这些孩子,我们开展了在救助金总额30000元限度下的多次救助。在123名获得两次以上医疗费用报销的患儿中,有72名是功能性出生缺陷患儿,27名为遗传代谢病患儿,其余24名是结构畸形患儿,充分体现了开展多次报销的必要性。在多次报销机制下,避免了患儿因为缺少诊金而耽误治疗的情况发生。
6. 区块链执行反馈
(1)受助人反馈
链上公益平台共收到311条患儿心声,家长还送来了锦旗、画作和感谢信表达了受助患儿及家庭对项目救助的感激,以及对未来生活的希望和憧憬。
① 公益平台心声:









② 康复患儿画作:


③ 家长赠送项目组感谢信及锦旗:
项目组收到6封患儿或家长亲笔书写的感谢信,10余面锦旗,表达了患儿及家长们对小鹿灯-“无陷未来”项目的真诚感谢。




(2)项目公示
阿里巴巴公益平台发布项目进展92条,信息披露51条;慈善中国按月披露25次;每周提交项目执行报告,共计69篇。





7. 品牌传播
(1)公共交通、商圈公益海报投放
在西单、复兴门地铁站,首都机场快轨媒体,北京翠微印象城投放公益海报,流量超500万人次。
① 北京地铁西单媒体:
进站人数:83.014万人次;出站人数:85.292万人次;换乘站人数:107.741万人次
总人数:276.047万人次
② 北京地铁复兴门媒体
进站人数:33.711万人次;出站人数:37.148万人次;换乘站:106.949万人次
总人数:177.808万人次
③ 北京翠微印象城屏
周客流量:27.5万人次
④ 首都机场快轨媒体
周客流量369 万人次


(2)参与2021年双十一公益专场


(3)2022年95公益周线下活动


(4)媒体宣传矩阵
项目开展以来,多次获得新华网、人民网、公益时报、中国公益周刊等媒体报道。






(5)基金会官媒报道
项目开展以来,基金会官方网站推送动态22条,微博推送44条,微信公众号推送27条,淘宝逛逛推送79条,抖音推送29条。







8.捐赠人服务
截至目前,共有416个商家申请开票,累计开具发票435张,累计开票金额9,798.56元,感谢各位商家对项目的大力支持。




版权所有 © 中国出生缺陷干预救助基金会 京ICP备19009484号-1 Copyright © 2011-2024 京公网安备11010502030595号 csqx.org.cn All Rights Reserved